找回密码
 注册
搜索
查看: 688|回复: 0

[男女之间] 我,一个90后未婚男,自愿结扎

[复制链接]
发表于 2021-6-13 08:56 PM | 显示全部楼层 |阅读模式


我,一个90后未婚男,自愿结扎

 点击右边星标 一条  2021-06-14

10.jpg

图片仅为示意,与内文人物无关

近日,一位90后未婚男性

因为确定不想生小孩,主动去做了结扎手术。

他把经历分享在社交平台上,

顿时成为各大媒体的宠儿。

有人评价他是男性楷模、男德之光,

也有人质疑:“20岁的你可以为50岁的你做决定吗?”

40年前,在中国男、女的结扎手术数量相当,

到了2019年,女性结扎是男性的50倍之多。

男性结扎为什么越来越少见?

该如何消除男性对结扎的恐惧?

愿意为伴侣做结扎,就是好男人吗?

一条访问了三名做过结扎手术的男性,

以及相关专业的医生。

“做不做结扎手术,关键要看男人的想法。”

“别看只是一台手术,

它其实包含社会、家庭、情感很多考量因素,

是这些大问题中的一部分。”

撰文   鲁雨涵   责编   石鸣



11.jpg
叶先生今年36岁,是一个二胎爸爸。去年8月份,他完成了一件“大事”:结扎。
结扎是他和老婆的共同决定。他们计划只要两个小孩,二宝还在肚子里的时候,他们就开始商量节育的事情。
另一方面,毕竟是固定伴侣,两个人都希望“更亲密一点”,安全期的时候偶尔尝试不戴套,总是心惊胆跳的,做结扎就能一劳永逸。
他们提前了解到,男女都可以做结扎手术。女性结扎需要在腹壁上打眼,进到盆腔里去,才能把输卵管结扎,属于中型手术;而男性结扎只需要阴囊上开个小口,截断输精管就可以了,在体表就能做,属于小手术,创伤小,风险小。
如果女性生小孩是剖腹产,在条件允许的情况下,生产的时候顺便把这个手术做掉,是一个比较合适的选择。但是如果需要再动一次手术的话,男性结扎是更合适的。

12.jpg

美剧《生活大爆炸》中,Howard有了二胎后就去做了结扎手术
当时,叶先生的老婆已经确定要做剖腹产,也想过她来结扎。后来检查出她有子宫肌瘤,不适合做结扎,就决定由叶先生去做。
最后,叶先生的结扎手术用时30分钟,花费500块。如果换成老婆,不仅需要住院观察,手术费用还要超过3000元。再考虑到做结扎之后省下了未来几十年的套套钱,不可不谓是一笔划算的买卖。
和叶先生相比,阿杰的手术经历比他想象得要“艰难”。本来只需要半个小时的手术,因为医生太久没有做,有些手生,足足延长到了快两个小时。
阿杰和老婆青青刚结婚不久,因为不想要小孩,他在今年3月去做了结扎。躺在手术台上,他可以闻到焊连输精管时蛋白质燃烧的味道,起身后又看到手术台上一盆红黑色的静脉血,往睾丸打麻药的感觉更是让他永生难忘。

13.jpg

阿杰和青青把结扎经历分享在了B站账号“悄悄在旅行”上
手术做完出来,阿杰看到青青坐在椅子上玩手机,不由得有点委屈:“如果要公平的话为什么不是两个人一起做。”其实青青见他迟迟不出来,非常担心,一直在手机上查和结扎手术相关的信息。
不过,她也能理解丈夫的这种情绪。就像是女性怀孕,男性再体贴关怀、无微不至,女性也会问:“凭什么是我生小孩。”
抱怨归抱怨,做结扎还是阿杰自己慎重考虑后的决定。用一个手术,换来自己“下半生的自由”,他觉得还是值得的。
根据《2020中国卫生健康统计年鉴》,2019年全中国一共有超过23万位女性做了输卵管结扎手术,只有4700多位男性做了输精管结扎手术。人口最多的山东省做了1171例,整个北京市只有10例,天津、吉林、海南、青海甚至一例也没有。

像叶先生、阿杰这样主动做结扎的男性,被网友称为男性楷模、男德之光。“能对女性承受的痛苦和压力共情,选择自己承担避孕责任,太难得了。”

 做结扎手术还要摇号 

叶先生在去年年初就打定主意要结扎,后来碰上了疫情,又拖了大半年,手术才正式提上日程。
整个过程下来,叶先生发出感叹:“男性结扎也真的不容易,主要是能做结扎手术的地方太难找。”
一开始,叶先生去了当地最好的一家医院,结果没有医生可以做男性结扎手术,后来又找了几家小医院,好不容易才打听到一家可以做的。叶先生去咨询的时候,连前台的护士都不太确定自家医院能不能给男性做结扎,因为实在太少见了。
好在大夫那一关并不难过。见他已经生了二胎,大夫没有做过多的劝阻,只是和叶先生反复强调,手术是很简单的,但是可能会出现后遗症,复通难度比较大,“吧啦吧啦一顿说,总的意思就是能做,但要考虑清楚,夫妻双方一起来签字。”

14.jpg

美剧《绝望的主妇》中,Gaby怀孕后要求丈夫做结扎

已婚已育的叶先生尚且如此,更不用说未婚未育、还不到30岁的刘先生。
刘先生现在和未婚妻同居,感情稳定,准备在明年领证。因为都是丁克,两人很早就考虑要做结扎,筹划了将近一年。今年3月,刘先生趁着换工作的空档期,将其付诸行动。
因为对手术不太了解,刘先生一开始去了生殖男科,大夫告诉他应该去泌尿外科:“你都不生了还找生殖干啥。”
泌尿外科的大夫听说刘先生未婚未育,苦口婆心地进行了劝阻,主要是担心他未来会后悔。据他们的反馈,第一批做手术的丁克男性来做复通的几率还不算低。
另一方面,泌尿外科周末不开门诊,唯一能做结扎的医生只有周一和周二出诊,要不是刘先生赋闲在家,还真找不到时间做手术。手术排期也要等很久,很多医院甚至是有指标限制的,一个月只能做几台,“就跟摇号那种感觉差不多”。

15.jpg

美剧《生活大爆炸》
一条打电话到上海设立了泌尿外科的三甲医院,询问是否可以做结扎,得到的答复也都是“不做这个手术”或者“做得很少,不清楚”。
为此,一条咨询了微博健康博主、三甲医院泌尿外科医生柒大夫。他也证实,结扎手术现在确实非常小众,愿意做结扎手术的医院和医生都越来越少。
据柒大夫了解,结扎手术是医疗纠纷的高发领域。结扎属于长期不可逆的节育方式,虽然从手术层面上可以做复通,但是根据文献,复通成功率在50%-70%左右。有些病人的婚姻状况或生育观念发生变化,做了复通,发现依然无法生育,就来找医院的麻烦。
如果遇上未婚来做结扎的,很多医生会直接拒绝,或者需要男性父母也同意,才可以为其手术。
另一位相关专业的医生还提到,结扎手术很简单,“不能提高医院的学术声望”,为此承担这么大的责任和风险,从医生和医院的角度来说有些不值当。
其实不止是泌尿外科,妇产科医生也“不太愿意给患者做结扎”。哪怕伴侣双方当时都非常确认未来不会生育了,医生还是建议使用避孕套或者其他可逆的避孕手段,“谁知道以后会怎么想呢?”

16.png

英剧《性爱自修室》

 全世界的男人都不喜欢结扎 

在做手术之前,刘先生在网上做了很多功课。多数做了结扎的人,对这个手术都保持着比较积极的态度,“在咱们国家的传统思想里,可能不太能理解男性节育,所以去做的人基本上都是挺开明的,反馈也都比较好。”
他也没有把自己结扎的事情告诉爸妈,虽然父母可以接受他不生小孩,“但是我说我把自己切了一刀,他们绝对接受不了。
事实上,将时间倒推至40年前,男性结扎并不是什么新鲜事。《中国卫生健康统计年鉴》数据显示,1971年,输卵管结扎的人数为174万人,输精管结扎122万人,比例大约在1.4:1,此后也一直稳定在这个水平,到了1977年二者甚至几乎持平。
给阿杰做手术的医生还提到以前男性结扎的盛况,“就像给牛做阉割一样”,“来一个做一个”。

17.jpg

数据来源:《中国卫生健康统计年鉴》

变化发生在1978年。从这一年开始,无论是绝对数值还是相对数值,男性结扎手术例数开始大幅度下滑。也是在这一年,各地相关机构开始制定具体的计划生育政策,而女性承担起了主要的避孕、节育责任。
有人戏称当时的育龄女性,不是在做节育手术,就是在做节育手术的路上。尤其是1985年之后,国家在一定程度上减弱了结扎这样长期不可逆的避孕措施,改为推广宫内节育环等相对可逆的避孕措施,“大结扎”运动改成了“大上环”。
在1985-1994年之间,每年宫内节育环手术维持在1000万-1400万例之间,再加上输卵管结扎的手术数量,每年做节育手术的女性数量可以达到男性的10-20倍。
单从结扎手术数量来看,女性和男性的差距也在不断扩大。从1980年开始,女性结扎是男性的3-4倍左右,1992年后增长到7-8倍。到了2019年,女性结扎手术总例数已经是男性结扎的50倍以上。

18.jpg

数据来源:《中国卫生健康统计年鉴》
85后的叶先生父亲还做过结扎,90后的刘先生就对结扎手术非常陌生。他记得小的时候,一直都在宣传女性节育,输卵管结扎、放环之类的,要不就是避孕套。“我以前甚至都不知道男的还能节育,可能是到了二十四、五岁的时候,才意识到男性也能做这个东西的。”
在他的同龄人中,做了结扎的男性更是凤毛麟角。即使是同为丁克的朋友,要么是女性去做节育手术,要么是长期采取避孕措施。

19.jpg

数据来源:《2019年世界范围内使用避孕方式的趋势》

不仅是中国,全世界也呈现出相似的态势。根据联合国2019年发布的《世界范围内使用避孕方式的趋势》,全世界育期女性(15岁-49岁)使用的避孕手段中,女性主导的避孕方式(输卵管结扎、宫内节育器、口服及注射避孕药、皮下埋植等)占到了超过70%的比例。
占比最高的是女性输卵管结扎,达到了24%,最少的就是男性结扎手术,仅占比2%。
从绝对数量上来看,11.5%的孕期妇女使用结扎作为避孕手段,而只有0.8%的女性是以伴侣结扎作为避孕手段的。

20.jpg

数据来源:《2019年世界范围内使用避孕方式的趋势》
美国2015年的某研究论文也显示,在45岁的美国人中,做过输卵管结扎的女性占比为27.1%,而男性只有13.3%。

只有大洋洲地区是一个例外。澳大利亚和新西兰是世界上男性结扎率最高的国家,在当地,结扎是除了避孕药和避孕套以外最受欢迎的避孕方式。11月13日世界结扎日就是在澳大利亚创立的。

 “我觉得我变强了” 

虽然男性结扎手术已经诞生了一个多世纪,很多人对它的运作原理依然一知半解,这也是他们对其恐惧的来源。

21.jpg

电视剧《金婚》
2007年的电视剧《金婚》中,张国立饰演的佟志,和同事谈论该如何避孕。同事建议他和自己一样,让自己老婆去做结扎,非常“管事”,但是佟志的老婆希望他去做结扎。同事听了立马劝阻,说男人结扎就和农村里敲猪敲驴一样,成了“阉人”、“太监”,“咱爷们活着就是一股精气神,你可千万不能去”。
佟志听完就回去和媳妇儿说:“男人是绝对不能做那件事的,做完之后就变成女人了。”

22.jpg

电视剧《金婚》
14年之后,将“结扎”和“阉割”划等号的依然大有人在,要么就是担心影响性功能,“无法再展雄风”。在柒大夫一条科普男性结扎的微博下,还有一位用户回复:“男人就那么几秒钟的射精过程,没有射精,等同绝性。”
对于这样的误解,柒大夫也很无奈。首先,男性的“性功能”主要受神经系统和睾丸产生激素的作用。结扎仅仅阻断了精子流出体外的通道,和激素无关,因此不会影响性功能。
其次,精液的主要成分除了精子以外还有前列腺液,所以依然可以射精,并且有射精的快感。“米粥没了米,还有汤嘛!”
另一位医生补充说,很多人结扎后觉得自己的性功能不如以前,更多其实是心理上的障碍。“但是你讲这个事情,大家就不信,其实还是对这个手术的认知不够。”

23.jpg

24.jpg

美剧《无耻之徒》中,凯文结扎后,男性朋友问他“为什么不让老婆结扎”
做完手术之后,叶先生没敢和父母、朋友讲这件事,他也建议大家不要“大肆宣扬”。做手术的人自己可能觉得没什么,但是不排斥有一些身边的人,平时喜欢拿这件事开玩笑,聚会的时候被当作谈资等等,最终可能会影响到自己的心理状态。
刘先生则把自己的经历发在了网络上,戏称自己成了“拆蛋部队”的一员。
他尤其形象地描述了做手术的过程。因为麻药的作用,他感受不到表皮被切开,但是输精管被勾出来的感觉特别明显。
医生捏住睾丸的那一刻最让他震惊,感觉“蛋蛋差一点就要被挤出来了”,疼得超出了他的预期。但是想到“捏蛋的疼痛比生孩子还是要轻很多”,他的心里就好过了。

25.jpg

美剧《老友记》中Ross和Rachel意外怀孕

事实上,刘先生的未婚妻有多囊卵巢综合症,本来就是不易受孕的体质,加上两人一直使用避孕套,怀孕几率已经很低了。他在这种情况下还选择做结扎手术,相当于又加了一道最后的防线。
他觉得自己做结扎是一件“理所应当”的事情。一旦怀孕,后果是由女性承担的,那么他“作为男性,理应多承担一些避孕责任。”
当被问到有没有觉得结扎后影响到性功能,刘先生笑了:
“没有,我觉得我变强了。”

26.jpg

 为有不同需求的人,提供不同的选择 

近年来,结扎手术的使用率和流行度都在逐年下降。根据联合国的数据,从1994年到2019年,女性结扎的使用率从13.7%下降到11.5%,男性结扎从3%下降到了0.8%,东亚和东南亚地区的下降趋势最为明显。
同时,男性结扎还是唯二绝对使用人数也下降的避孕方式之一(另一个是安全期避孕法),从4300万例数下降到了1600万。
这主要是因为避孕套、避孕药等无创的避孕方式逐渐规范和成熟起来,成为当下主流的避孕措施。

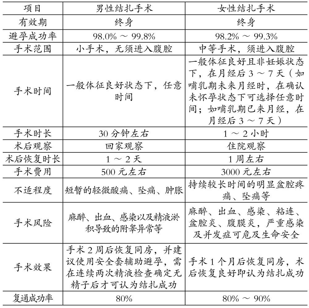
27.jpg

男、女结扎手术对比 ©《女生呵护指南》

女性健康科普博主六层楼强调,在跟女性结扎手术横向比较的情况下,更推荐男性做结扎手术。但是结扎并不是一个必须的选项,毕竟要产生创口,“如果不怕麻烦,每次都踏踏实实使用避孕套的话,那不也挺好。”
另外,结扎是专门为节育而诞生的手术,并不能预防性疾病传播。在非固定性伴侣或者性伴侣有多个的情况下,即便已经结扎了,还是建议使用避孕套进行防护。
对于结扎手术,六层楼更希望大家可以回归到手术最初的目的上:为人服务。
没有100%完美的避孕方案,“医生能给出的只是一个大数据,是面向群体的,但是不能指导一个具体的家庭或者个人的实际生活。”

28.jpg

美剧《老友记》中,Ross和Joey震惊于安全套只有97%的有效率
作为妇产科医生,六层楼更能从女性自身安全角度来思考问题。“意外怀孕最终承担后果的是女性,所以女性是不是应该在要不要怀孕,跟谁怀孕,什么时候怀孕……这些事情上有更主动的掌握权呢?”
当然,如果女性可以让伴侣主动去做结扎手术,那也叫掌握权。
在青青看来,老公去做结扎,就相当于给她吃了一颗定心丸。阿杰的想法是,夫妻决定丁克,最怕的就是中途变心,“男性到了4、50岁,如果突然又想要小孩了,他还可以生,但是女性就比较困难。所以男性做结扎也是对女方的一种保障。” 
但是在现实生活中,这很难,很多女性连劝说伴侣规范戴避孕套都障碍重重,更不用说是做结扎了。

29.jpg

美剧《绝望的主妇》中,Gaby发现丈夫并没有按约定去结扎

还在做医生的时候,六层楼遇到过一位女性意外怀孕,来做人流,问她用什么避孕方式,她说老公结扎了。最后发现她老公只是在阴囊上割了一个小伤口,没有做结扎手术,骗她说做了,“你说这怎么防?”

在六层楼的从医生涯中,有的女性无法说服老公戴避孕套,主动来要求上环,因为真的不想再怀孕了。也有的女性自己就不喜欢戴避孕套,向他咨询该如何避孕。

“为有不同需求的人,提供不同的选择,让ta自己权衡利弊,选择适合自己的选项,我认为才是一个社会文明进步的表现。”


题图来源:《海街日记》

您需要登录后才可以回帖 登录 | 注册

本版积分规则

手机版|小黑屋|www.hutong9.net

GMT-5, 2025-12-11 05:47 PM , Processed in 0.047035 second(s), 18 queries .

Powered by Discuz! X3.5

© 2001-2024 Discuz! Team.

快速回复 返回顶部 返回列表